Coaching
Welcome to the MYH Volunteer Coaching Program!
Our coaching program is designed to provide quality coaching to our youth hockey players, helping them develop both their skills and their love for the game. We believe that hockey is more than just a sport - it's a way to build confidence, teamwork, and resilience, both on and off the ice.
Our Coaches
Our coaching staff is composed of experienced and dedicated coaches who have a passion for teaching the game of hockey.
All of our coaches have completed rigorous training and have the necessary certifications to ensure the safety and well-being of our players.
New Coaches
If you are interested in coaching or helping a head coach please register to join us on the ice!
Questions? Email us at coaches@miltonyouthhockey.net
Roster Sticker Template:
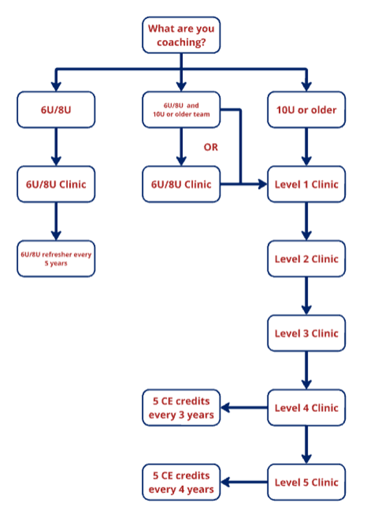
USA Hockey Coaching Requirements
(1) Required Coaching Education Program Levels for Ice Hockey
All coaches must have the required certification level by January 1 of the current season, unless earlier deadlines are established by the district and/or affiliate.
All coaches must complete the online age-specific modules PRIOR to participating with their team.
(a) All coaches must enter USA Hockey's Coaching Education Program at Level 1, and must continue their education with a coaching clinic each year until, at a minimum, they achieve Level 4. Coaches of only 8 and Under players, as well as coaches of disabled hockey, may remain at Level 1 or other certification level, even if expired, until such time as they are coaching any older age level of play or something other than disabled hockey.
(b) In addition to the training in paragraph (a) above, coaches must also complete online age-specific training modules specific to the level of play they are coaching, if they have not already taken the module. This requirement applies to all coaches at all levels, 1 through 5. Coaches may complete more than one age-specific module in any given season.
(c) Effective in the 2022-23 season, Level 4 coaching certifications are valid for three (3) seasons, and Level 5 coaching certifications are valid for four (4) seasons, each as indicated by an expiration date. Before the expiration of their level, coaches must accumulate 5 credit hours of continuing education by attending USA Hockey continuing education offerings. The USA Hockey clinic listings will indicate all continuing education offerings and the credit value of each. The Coaching Education Program retains the responsibility for defining continuing education credit values, including clinic or online course work.
(d) Grandfather Clause
- For those coaches who received Level 4 or Level 5 PRIOR TO January 1, 2021, and who are coaching or begin to coach after this date, any Tier I or Tier II teams, will be required to do continuing education as required in (c) above.
(e) Previous/Expired Certifications
- Coaches with any expired certification will retain their previous certification levels provided the certification can be verified. Coaches may re-enter the certification system at that previous level and be subject to the certification guidelines in (a) through (c) above and/or (f) below.
(f) Continuing Education (CE) Recertifications
- Continuing education credits will expire after three years for all Level 4 coaches
- Continuing education credits will expire after four years for all Level 5 coaches
- Continuing education hours will not be permitted to accumulate "bank" toward recertification until after a coach receives his/her Level 4 certification
(2) Evidence of Level
It is the responsibility of the local association to identify those coaches who do not meet the certification requirements. All coaches have until December 31 of the current season, or earlier date as established by the district and/or affiliate, to attend a USA Hockey coaching clinic. All coaches must complete the online age-specific modules PRIOR to participating with their team.
Prior to the start of all games throughout the season all coaches are required to indicate their current certification status on the scoresheet, regardless of their certification level. All coaches (except for juniors) must legibly print their USA Hockey Coaching Education Program (CEP) card.
Beginning January 1 of the current season, prior to the start of each game, all coaches present are required to sign the designated area of the scoresheet in order to verify the accuracy of the playing roster, as it appears on the scoresheet, for that game.
(3) Penalty and Enforcement
Any coach not in possession of these certification requirements will be ineligible to coach for the remainder of the season. Districts and/or affiliates are required to uphold this penalty. It will be the responsibility of the local association registering the team to enforce the national penalty.
Frequently Asked Questions
How do I get started in coaching?
Email us at coaches@miltonyouthhockey.net and let us know your interest. Or tell us you want to volunteer during registration.
2025 - 2026 Coaches
Registration now open.
Sign up with your 25/26 USA Hockey Number
RegisterOops!
You have unsaved elements
Please save or cancel the pending changes to the elements within your page and then try saving again.



